Por Guillermo Villarino Martín (*)
Con esta primera entrega, Guillermo Villarino se incorpora a la ya larga plantilla de nuestros colaboradores y nos describe y documenta con todo detalle las circunstancias y claves tecnológicas que permitieron el desarrollo y puesta en marcha de Imagenio (después Movistar+), el servicio de TV por línea telefónica que la compañía Telefónica puso en marcha en los primeros años de este siglo, y la historia de su plan de implantación y explotación, de la que nos hablara en la segunda parte.
Índice Parte Primera:
1. Imagenio, se cierra el círculo
2. Introducción
3 ¿Qué es la tecnología ADSL?
3.1. ADSL: Tecnología aplicada a un sistema de transmisión que permite:
3.2. Características tecnológicas
3.3. ¿Por qué ADSL?
4. Compresión
4.1. Perfiles y Muestreo
4.2.Formatos de TV en producción
(Esta misma información en documento en formato pdf se puede descargar pinchando aquÍ).
- Imagenio, se cierra el círculo
Imagenio es la denominación comercial de un proyecto pionero de telecomunicaciones para la distribución de contenidos bajo demanda (TV y VbD) por líneas telefónicas.
Hay una ingente cantidad de fuentes de información con especificaciones diferentes. Todas ellas caracterizadas, básicamente, por sus necesidades de ancho de banda (Fourier). A modo de ejemplo, hay un ámbito empresarial que demanda y genera fuentes de información de distinta naturaleza y ancho de banda, este es el caso del sector sanitario con: Interfaces DICOM1, señales como ECG2 (250Hz), EEG3 (150Hz), EOG4 (50Hz), EMG5 (10KHz), Imágenes en HD como RNM6 (según resolución), PET7 (en función de su resolución).
Pero en el ámbito doméstico, la oferta está mucho más acotada y definida. De las tres fuentes de información que un operador de telecomunicaciones podía ofrecer a sus clientes finales son: la Telefonía, los Datos (mensajería, Internet con sus motores de búsqueda…, ) y la Imagen. Telefónica ya disponía ampliamente de redes y servicios de telefonía y de datos, solo quedaba, para cerrar y completar el círculo, la única fuente de información que le faltaba que era la Imagen. Con Imagenio llegó y se consolidó la TV y el VbD, cerrando así el círculo digital en el entorno doméstico.
2. Introducción
A finales de los años 90, Telefónica ya había hecho, en gran medida, la transición digital de la RTC(B)8 con la transformación de los 4KHz de Ancho de Banda (BW), para la telefonía básica, a los 64Kbps de la telefonía digital.
BW=8bits*(2*4KHz)=64Kbps
A finales de esos años, Telefónica inició su andadura en la incorporación de nuevos servicios de valor añadido e interactivos. Una diferencia, con los servicios que ya prestaba, fue la de diseñar las infraestructuras para la creación de una nueva red que mediante la incorporación de un canal de retorno permitiera a sus clientes/usuarios demandar nuevos servicios e interactuar con ellos, así como una cabecera de tv (Ilustración 1) con la incorporación de servidores de vídeo para el bombeo de contenidos hacia sus clientes, llegó el Video Bajo Demanda (VbD): Ha sido el hito, desde mi punto de vista, más importante para una operadora de telecomunicaciones. Telefónica ya disponía de la telefonía y de los datos, sólo faltaba la imagen, para lo cual se desarrollaron proyectos como: IMAGENIO vs XDSL. Un binomio que permitía vincular estrechamente la tecnología del XDSL y los servicios añadidos (con mucha mayor exigencia en cuanto a BW) a través de proyectos y tecnologías como GigaDSL, ADSL9, VDSL10, SDSL11, BWLL12, MMDS13, DTH14, SHDSL15, HFC16 e Imagenio (en su fase pre-comercial de despliegue, se denominó Alejandra).
Dadas las características de ancho de banda de la TV o del VbD, el reto era enorme. Si aplicamos el teorema de muestreo de Nyquist (fm=2*BW de la señal analógica a digitalizar), para valorar las necesidades de ancho banda sobre una SCV17 (señal de video + impulsos de sincronismos + impulsos de borrado), nos quedaría:
BW=10bits*2*8MHz=160 Mbps
Y si digitalizamos una señal, en producción, de TV color en componentes de luminancia y las dos de crominancia en cuadratura (Y, Ur, Ub), su BW sería:
BW = (864 + 432 + 432) * 625 líneas * 25 cuadros/s * 10 bits = 270 Mbps
Son numerosas las posibilidades que el desarrollo tecnológico ofrece para constituir redes que permitan una oferta de servicios interactivos (FTTC18, FTTB19, FTTH20, xDSL, BWLL, fibra, DTH, MMDS, cobre, etc.) tanto a los “telcos” como a los Proveedores de Servicios de Información (PSI). El grado de despliegue de cada una de estas tecnologías y plataformas define la orientación estratégica seguida por los operadores tradicionales de telefonía y cable, para acometer estos nuevos servicios, que sin lugar a duda, tienen un alto grado de incertidumbre de la demanda. No obstante, uno de los procedimientos empleados por los telcos es establecer una segmentación de mercado y, al mismo tiempo, establecer una correlación entre estos segmentos y las diferentes tecnologías (suele haber un modelo predominante que incide en la economía de escala).
Desde el punto de vista de los portadores (Cobre, F.O., Coaxial), los operadores siempre se han planteado donde colocar su inversión. Hubo un primer momento donde la inversión se destinaba al cobre y nadie planteaba dudas. Cuando se consolidó la telefonía básica, ya se empezaba a plantear el despliegue de fibra óptica masivamente para aproximarse al “abonado” con servicios de BA.
Se presentaba una disyuntiva fundamental ya que Telefónica disponía de una Planta Exterior de Cobre muy importante para la interconexión entre la Red y sus Clientes (que NO abonados, término que se acuñó para los servicios de telefonía. Ese concepto, el de abonado, tenía que cambiar y difuminarse a favor de Cliente/Usuario).
El gran reto de Imagenio fue elegir la tecnología más adecuada para aumentar la cantidad y calidad de los servicios ya ofrecidos, aprovechando y teniendo presente la gran extensión de cobre que ya disponía en su Planta Exterior: ¿se podían conjugar ambos retos, es decir, incorporar Servicios Multimedia y de gran ancho de banda (como los Servicios AudioVisuales) y, a la vez, aprovechar las conexiones ya existentes con clientes a través del par de cobre?
Imagenio inició su singladura con la creación de red para 30.000 líneas ADSL, 15.000 para Barcelona y otras 15.000 para Madrid. Este proyecto piloto se aceptó y terminó a finales del año 2002. ¿Por qué con ADSL?, ¿qué ofrecía la tecnología ADSL?
3. ¿Qué es la tecnología ADSL?
Hasta entonces, los 4 KHz del par de cobre, para la transmisión de señales analógicas como la fonía y datos, era el contenido único. Desde la aparición de tecnologías; con desarrollos de algoritmos que han sido capaces de inmunizar, frente a las interferencias, el par de cobre como medio de transmisión convencional, como las basadas en xDSL; han permitido conseguir anchos de banda de 1,1 MHz y velocidades de transmisión superiores a 6 Mbps en distancias de cobre cercanas a 4 Km (bucles rectos). El reto digital, respetando la calidad del servicio, era muy notable, basta con comparar la relación de BW de la fonía y la TV (270Mbps ó 160Mbps frente a los 64 Kbps).
Ofrecer servicios asimétricos podía parecer, en aquel momento, una contradicción ya que el grado de desarrollo de los sistemas era elevado. Pero esta característica permitía ofrecer servicios de valor añadido y que tenían una clara repercusión en la cuenta de resultados de los operadores tradicionales de telefonía, como es el caso de la TV + VoD + Internet, todos ellos servicios asimétricos.
3.1. ADSL: Tecnología aplicada a un sistema de transmisión que permite:
- Optimizar el valor del par de cobre, aportando servicios de valor añadido con requisitos de mayor Ancho de Banda.
- Orientada a servicios ASIMÉTRICOS.
- Permite alcanzar distancias de bucle de hasta 4.000 m.
- Inmunidad frente a la diafonía e interferencias radioeléctricas.
- Compatible con el Servicio Telefónico Básico.
- Ancho de Banda: ascendente hasta 900 Kbps, descendente hasta 8 Mbps.
3.2. Características tecnológicas
- MDF (Multiplexación por División en Frecuencia).
- DMT (Modulación Discreta MultiTono)
- 256 portadoras
- Moduladas en QAM21
- Negociación en la Sincronización entre ATU-C22 y ATU-R23. (se negocian: nº portadoras y nº de bits para la modulación multinivel).
- Se negocia el ancho de banda para adaptarse al medio (par de cobre) de cada cliente.
- No es dinámico, una vez que se establece se mantiene.

3.3. ¿Por qué ADSL?
- Se minimiza o elimina la fuerte inversión en Planta Exterior.
- Los operadores tradicionales de telefonía rentabilizan su infraestructura, aportando valor y potenciando la fidelización de sus clientes.
- Aumenta la capacidad de respuesta de los Operadores hacia sus clientes. (tiempos cortos de ejecución).
- Las empresas cableras se desmoralizan.
- xDSL potencia la posición del operador tradicional de TELEFONIA.
- Se minimizan las inversiones de Planta Exterior.
- Aparecen los verdaderos Servicios de CbD24 basados en MM25.
- ADSL: compatible con la RTB (Red Telefónica Básica).
Imagenio vs Cobre no hubiera sido posible sin la disponibilidad, además de las tecnologías xDSL, de estándares (MPEG2) bien desarrollados y consolidados sobre sistemas de COMPRESIÓN (con índices de compresión de hasta 200:1) y, mucho menos, la reutilización del PAR de COBRE como portador para el trasporte de servicios tan exigentes en cuanto a BW.
4. Compresión
4.1. Perfiles y Muestreo
Si consideramos como frecuencia de muestreo fm = 13,5 Mhz y la aplicamos a la señal de luminancia (Y), se obtienen un total de 864 muestras por línea (13,5 Mmuestras * 64 µs26) en un formato de señal analógica PAL.
En las entradas de los vídeo codecs MPEG 2 nos encontraremos señales de vídeo con distintos formatos, y consecuentemente con distinto nivel de calidad (4:4:4, 4:2:2, 4:2:0, etc.). En la nomenclatura habitual se suele designar por un “1” a la frecuencia más baja (fm/4 = 3,375 Mhz), por un “2” a la frecuencia mitad (fm/2 = 6,75 Mhz) y con un “4” a la frecuencia fundamental o de referencia. Con estos criterios, cuando se trabaja con señales de vídeo en componentes (Y, Ur , Ub) y el nivel de calidad de entrada es 4:2:2 se obtiene un WB de 270Mbps (ver Tabla 1).
Cuando en ocasiones se afirma que “el perfil 4:2:2 es actualmente un estándar internacional” hay que tener cuidado y no mezclar la estructura de muestreo recomendada por el comité MPEG 2 y aceptada por el DVB27, con las funciones propias del estándar MPEG 2.
Cuando las organizaciones internacionales definen un conjunto de reglas y normas (recomendaciones) en materia de la compresión de señales audiovisuales, promulgan y recomiendan, a todos los agentes de la cadena del sector del vídeo, una serie de estándares que definen (de forma algo genérica) un subconjunto de subsistemas para el procesado de la señal de vídeo. Esto no quiere decir, que no haya que recomendar una serie de requisitos básicos y generales importantes para acotar las interfaces de entrada y salida del producto, pero no son esas recomendaciones las que definen el estándar principal, que en este caso es el vídeo codec MPEG 2 con algoritmos específicos de compresión espacial y temporal para la reducción de la información.
4.2. Formatos de TV en producción.
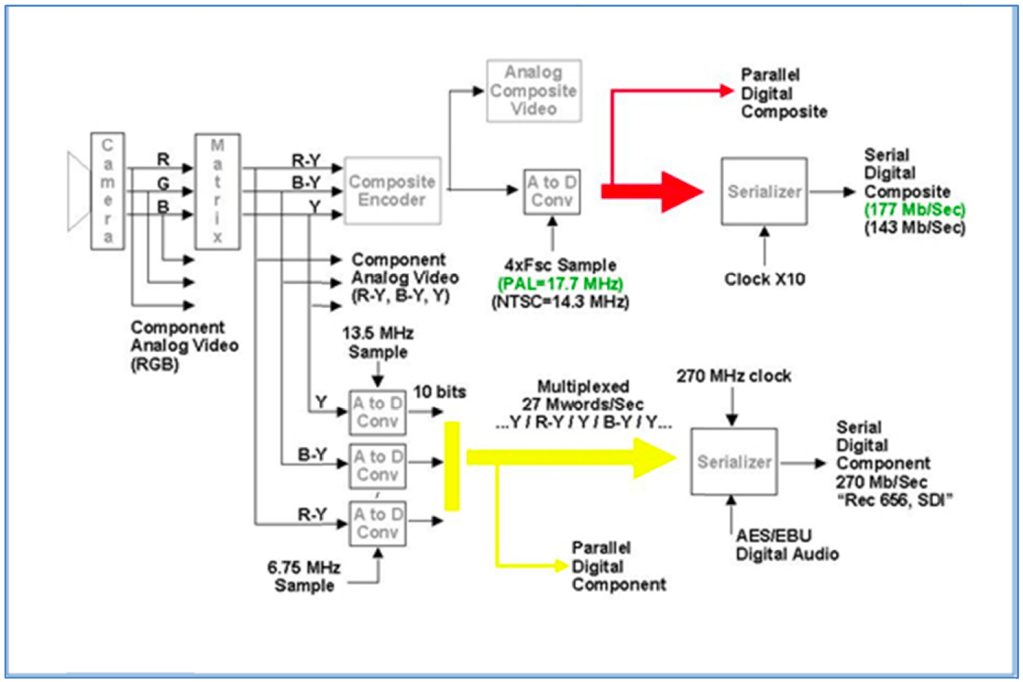
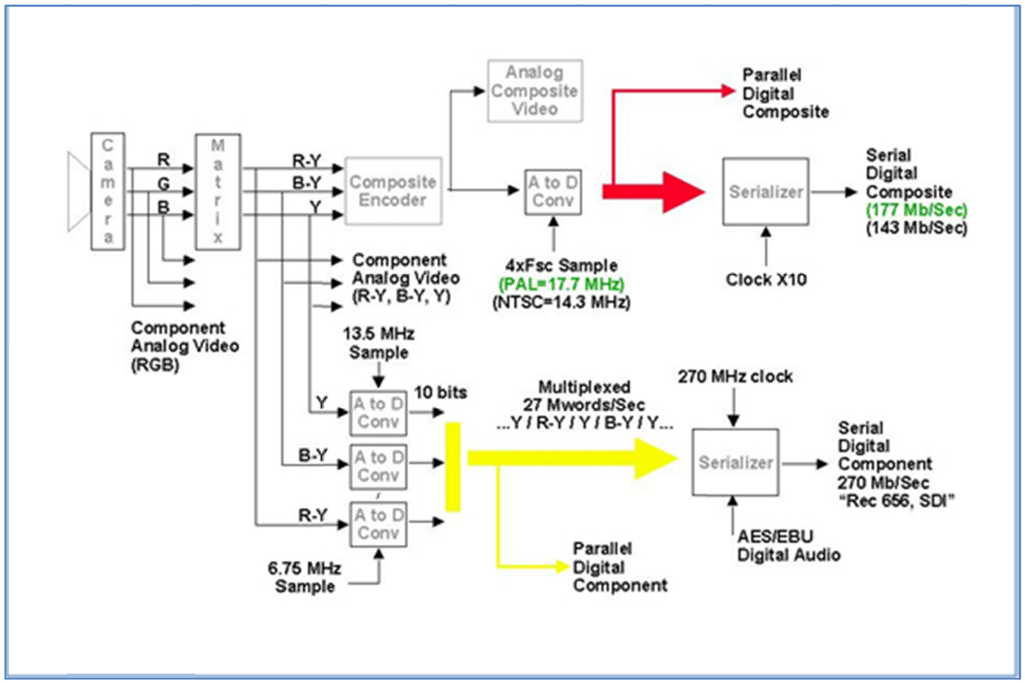
Los Estándares de Definición en Televisión (SDTV28) se emplean en los estudios para la producción de programas tanto en formato de vídeo compuesto como de vídeo en componentes. La señal digital compuesta se obtiene como resultado de un proceso de tres fases: la primera fase consiste en, a partir de la señal de vídeo en componentes, reconstruir la señal de vídeo compuesta mediante la modulación en cuadratura de las dos señales de crominancia (Ur , Ub) por la subportadora de color (4,43 Mhz para la señal PAL) y su posterior incorporación a la señal de luminancia; una vez obtenida la señal analógica compuesta de vídeo, se digitaliza mediante el correspondiente ADC29 (Ilustación 5), el cual presenta una frecuencia de muestreo de cuatro veces la frecuencia de la subportadora de color. La tercera fase, la compone un registro de desplazamiento paralelo serie convirtiendo la señal digital paralelo a una interfaz digital serie.
Otro de los formatos empleados en la producción de señales de TV es la señal digital en componentes, este formato proporciona una imagen de mayor calidad mediante el tratamiento, por separado, de la señal de luminancia y cada una de las dos señales diferencia de color. Las salidas de los tres ADC´s se distribuyen por un bus de transmisión local, a una velocidad de 27 Mpalabras por segundo, hasta el serializador que convierte la interfaz paralela a la interfaz serie (Rec. 656) de 270 Mbps SDI.
El hecho de que en la televisión digital se sustituyan los infinitos valores instantáneos que puede tomar la señal (entre el nivel de negro y el nivel de blanco) por tan sólo 256 posibles valores, representa ya una cierta compresión de la señal, pero incluso así, la señal digital presenta una notable redundancia, tanto en el tiempo (similitud entre cuadros sucesivos, separados por tan sólo 40 ms) como en el espacio (brillo y crominancia entre bloques adyacentes de un cuadro). Aprovechando estas circunstancias, la compresión digital consigue índices de reducción del orden de 200:1.
Todos los métodos de compresión de vídeo o audio se apoyan tanto en el fenómeno de la redundancia temporal o espacial como en las características no-lineales de la visión y de la audición humana.
Efectivamente, la visión humana no es lineal, siendo menos sensible a los cambios de color que a los cambios de luminancia como del mismo modo, es menos sensible a los cambios rápidos (componentes de alta frecuencia) que a los que son más lentos, por lo que además de predominar la luminancia frente a la crominancia (formato 4:2:2), para la compresión se cuidan más los datos de baja frecuencia que los de alta frecuencia.
(*) Guillermo Villarino Martín es Ingeniero de Telecomunicacion por ETSITUPM. PFC: Registrador Electrocardiológico y Análisis Computarizado de Arritmias. Trabajó en Telefónica: Dpto. Central de Ingeniería, Madrid, entre 1990 y 2005.
Notas:
- DICOM.- Digital Imaging and Communication On Medicine.
- ECG.- Electrocardiograma.
- EEG.- Electroencefalograma.
- EOG.- Electrooculograma.
- EMG.- Electromiograma.
- RNM.- Resonancia Nuclear Magnética.
- PET.- Tomografía por Emisión de Positrones.
- RTC(B).- Red Telefónica Conmutada o Básica
- ADSL.- Asymmetric Digital Subscriber Line
- VDSL.- Video Digital Suscriber Line
- SDSL.- Symmetric Digital Subscriber Line
- BWLL.- Broadband Wireless Local Loop.
- MMDS.- Sistemas Multicanales de Distribución por Microondas
- DTH.- Direct To Home
- SHDSL.- Single pair High-Speed Digital Subscriber Line
- HFC.- Hybrid Fibre Coaxial
- SCV.- Señal Compuesta de Video
- FTTC .- Fibra hasta la Acera.
- FTTB.- Fibra hasta el Edificio.
- FTTH.- Fibra hasta la Casa.
- QAM.- Modulación de Amplitud en Cuadratura.
- ATU-C.- ADSL Transceiver Unit-Central
- ATU-R.- ADSL Transceiver Unit-Remote
- CbD.- Contenidos bajo Demanda
- MM.- Multimedia.
- 64 µs.- Tiempo de línea.
- DVB.- Digital Video Broadcasting.
- SDTV.- Standard Definition TV
- ADC.- Analog-to-Digital Converter






RSS: Entradas
Deja un comentario